Tuesday March 2026

হটলাইন

সেবা এবং ধাপ

নং শিরোনাম সেবার ধাপ কার্যকলাপ
  
নিয়মিত চিকিৎসা সেবা পাওয়ার (জরুরী বিভাগ ও অন্তঃ বিভাগ) ধাপ সমূহ । দেখুন
রোগ নিরাময় ও চিকিৎসা সেবা (বহিঃ বিভাগ) পাওয়ার ধাপ সমূহ । দেখুন
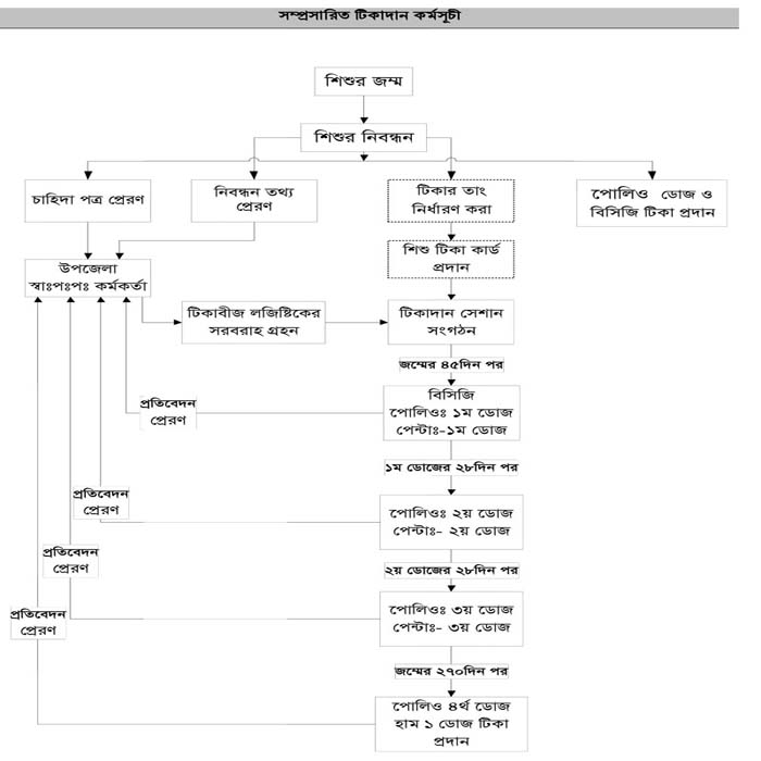
সম্প্রসারিত টিকাদান কর্মসূচী (ইপিআই) সেবা পাওয়ার ধাপ সমূহ । দেখুন
গর্ভবতী ও প্রসূতী সেবা পাওয়ার ধাপ সমূহ । দেখুন
দেখছেন ১ থেকে ৪ পর্যন্ত, মোট ৪ এন্ট্রি

এক্সেসিবিলিটি

স্ক্রিন রিডার ডাউনলোড করুন